|
<< Click to Display Table of Contents >> Navigation: »No topics above this level« ERPIMS Supplied Tables (Was AFCEE Supplied) |
The ERPIMS Supplied tables are a series of tables that serve as reference information for sites, locations, wells, and remedial operations. They serve as parents to much of the Group II, III and IV data, and ideally reflect the most current and accurate data describing Site and Location attributes.
The ERPIMS Supplied data-set is automatically downloaded into each ERPToolsX project, when it is created. The application checks the ERPIMS database every three days afterward for changes to the reference data, and automatically downloads them if differences are found. If contractors note differences between known Site-Location conditions and the ERPIMS reference data, they are encouraged to update the ERPIMS Supplied data and submit the changes as soon as possible. All submitted changes should be documentable. Submitted changes will generally be available to all ERPToolsX users within a couple of days, and serve to increase the accuracy and detail of the ERPIMS reference data set. When dealing with the update of cross-reference fields, contractors should coordinate their updates with the ERPIMS Data Support Group.
Unlike previous versions, ERPToolsX constantly monitors changes to the reference data-set, and will automatically submit entered changes the next time the user submits any data to the ERPIMS repository. Although contractors are responsible for the accuracy and documentation of their changes, they are not required to validate said changes through the ERPToolsX data validation routines.
Tables that are ERPIMS supplied are:
•GSI (not an editable table)
•HSU
•LDI
•LOCALIAS (not an editable table)
•LOX
•LSX
•LTX
•OU
•OUC
•ROX
•RSI
•RTI
•RSX
•SCC
•SLX
•SOX
•STU
•WCI
•WMI
•WINT
•ZDI
•ZLX
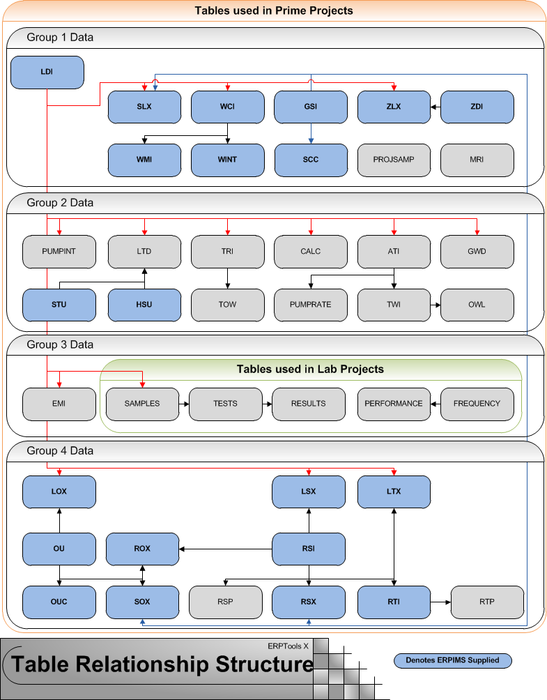
The following diagram shows all the tables in the ERPTools/X Prime and Lab projects. Tables with a blue background indicate ERPIMS Supplied
